UX design voor een interactieve scriptingtool
GGD | Teleperformance
UX/UI design
Voor de GGD-vaccinatiecampagne ontwierp en ontwikkelde ik een interactief belscript voor callcentermedewerkers. Het doel: complexe vaccinatie-informatie snel, correct en gebruiksvriendelijk beschikbaar maken tijdens gesprekken. Door UX-principes te combineren met gesprekslogica ontstond een tool die niet alleen het werk van medewerkers vereenvoudigde, maar ook de ervaring voor burgers verbeterde.
Impact
Resultaten in cijfers
35%
snellere gesprekken
1000+
medewerkers geholpen
Uitdaging
Toen de GGD-campagne startte, kregen wij vanuit de GGD een script van maar liefst 73 pagina’s platte tekst, plus nog eens 30 pagina’s losse werkinstructies. Voor de callcenter-medewerkers betekende dit eindeloos scrollen, zoeken en bladeren door documenten terwijl burgers aan de lijn hingen.Mijn manager vroeg mij om een oplossing te ontwikkelen in Articulate 360, een e-learning tool waar ik tot dat moment nog geen ervaring mee had. De uitdaging was om:
- Alle informatie uit het GGD-script en de werkinstructies te combineren
- Het geheel interactief te maken, zodat medewerkers stap-voor-stap door het gesprek geleid werden
- Ervoor te zorgen dat medewerkers altijd op het juiste moment de juiste informatie zagen
- Een systeem op te leveren dat eenvoudig aanpasbaar bleef bij de constant veranderende richtlijnen
Het was een complexe puzzel: hoe vertaal je tientallen pagina’s statische tekst naar een intuïtief, klikbaar script dat ook nog eens onder hoge werkdruk feilloos werkt?
Aanpak
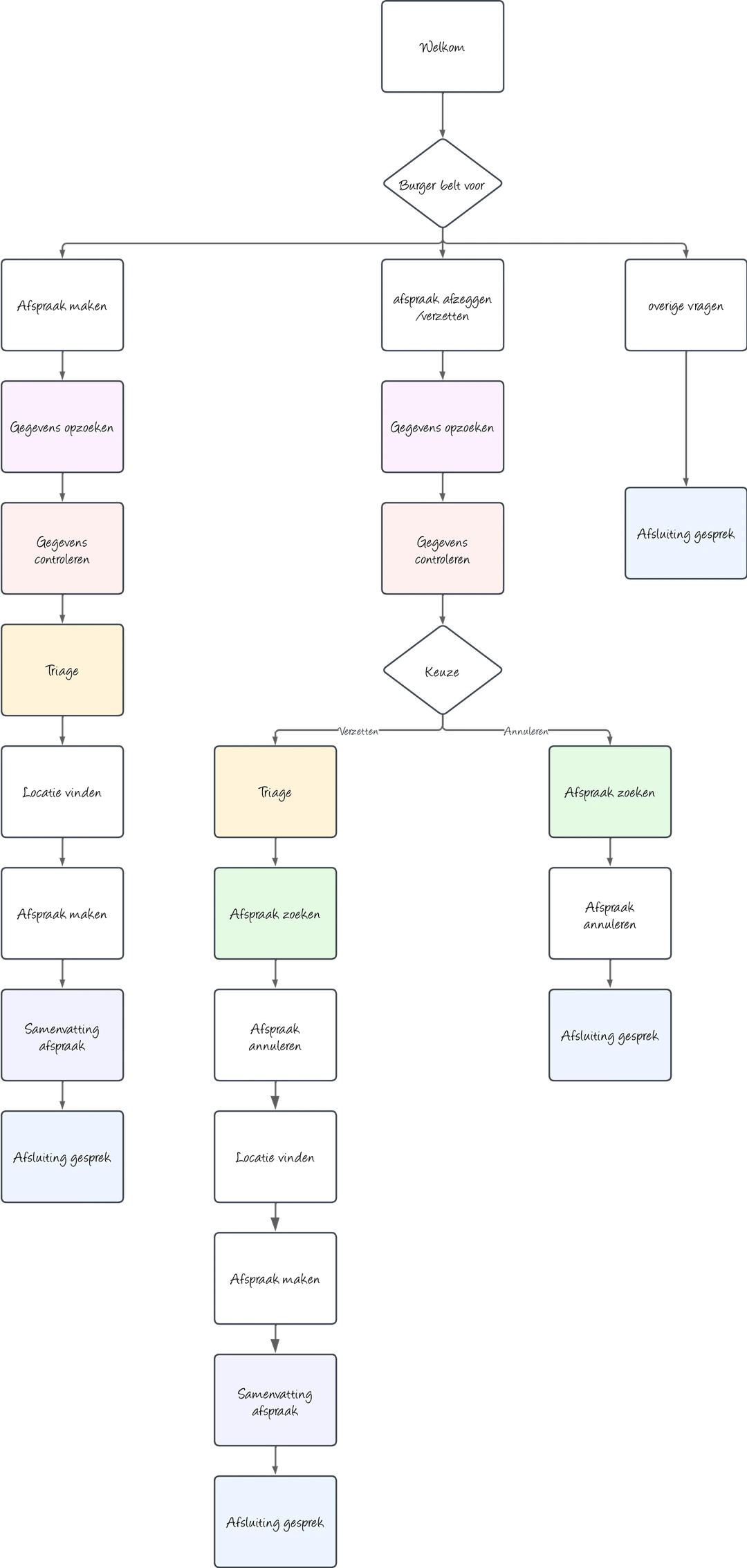
Het oorspronkelijke GGD-script was een lange lap tekst waarin medewerkers zelf hun weg moesten vinden. Voor een proces dat grotendeels lineair verloopt, was dit niet efficiënt. Ik besloot de structuur volledig te herontwerpen, zodat het gesprek altijd in een logische volgorde bleef, met alleen daar waar nodig korte zijpaden voor specifieke situaties.
1. Van lineaire tekst naar een visuele structuur
Voordat ik kon bouwen, moest ik begrijpen hoe het gesprek echt liep. Het GGD-script leek op papier complex, maar in de kern was het proces vrij lineair: een afspraak maken, verzetten of afzeggen, met af en toe een zijpad voor uitzonderingssituaties.
- Analyse van het GGD-script en de werkinstructies
- Visuele flowchart gemaakt met hoofdpad en zijpaden
- Identificeren van beslismomenten en terugkoppelingen naar het hoofdpad
Dit gaf mij en het team direct overzicht, en liet zien waar optimalisaties mogelijk waren.

2. Vertaling naar interactieve flow
Met de gesprekslogica helder, begon ik aan het ontwerpen van de interactieve structuur. In plaats van één lange lap tekst, verdeelde ik het gesprek in hapklare schermen die de medewerker stap voor stap meenamen.
- Hoofdlijn van het gesprek altijd intact gehouden voor consistentie
- Zijpaden alleen toegevoegd waar écht nodig
- Altijd teruggeleid naar hetzelfde eindpunt voor onderhoudsgemak
Deze aanpak zorgde dat nieuwe medewerkers sneller ingewerkt raakten en dat fouten in het gesprek werden geminimaliseerd.
3. Bouwen van een eerste versie in Articulate 360
Hoewel ik vooraf geen ervaring had met Articulate 360, leerde ik de tool snel kennen om het script effectief te bouwen. Elk scherm was zo opgezet dat alleen de relevante informatie zichtbaar was, zonder afleiding.
- Ontwerpen van overzichtelijke, klikbare schermen
- Intuïtieve navigatie die verdwaalroutes voorkwam
- Eenvoudig te updaten dankzij één centrale basisflow

De MVP versie van het script om te testen
4. Testen en itereren
Na de eerste bouwfase testte ik het script met collega’s die dagelijks telefoongesprekken voerden. Dit leverde waardevolle feedback op over snelheid, terminologie en klikroutes.
- Praktijktests uitgevoerd met echte scenario’s
- A/B test uitgevoerd, collega A met platte script, collega B met interactief script
- Kleine aanpassingen gedaan om de doorlooptijd verder te verkorten
Iteratie: van MVP naar verfijnde versie
De eerste versie van het interactieve script fungeerde als een proof of concept. Alle functionaliteiten zaten erin, maar tijdens tests merkte ik dat de structuur en het visuele ontwerp nog niet intuïtief genoeg waren.
Feedback de eerste versie
- Navigatie voelde soms omslachtig, vooral bij uitzonderingsroutes
- Werkinstructies waren nu een overlay, voorheen kon de medewerker deze sltijd naast het script op een apart scherm houden
- De keuzeknoppen stonden precies onder de tekst, terwijl dit per pagina verschilt hoe lang de tekst was. Waardoor de medewerker elke keer goed moest opletten waar hij klikten. Terwijl hij zich liever op het gesprek focust.
Verbeteringen in de tweede versie
- Navigatie herontworpen voor snellere toegang tot zijpaden
- De werkinstructies in een container naast de gesproken tekst gezet, om beiden tegelijk open te kunnen hebben.
- Visueel ontwerp vereenvoudigd, zodat de focus altijd op de kerninformatie ligt
- Een vaste plek voor de gesprekskeuzes, zodat medewerkers dit altijd gemakkelijk terug kunnen vinden.
Resultaat na iteratie
De tweede versie werd niet alleen sneller in gebruik, maar ook beter begrepen door nieuwe medewerkers. De doorlooptijd van gesprekken daalde merkbaar, en de foutmarge nam af.

Resultaat
De interactieve scriptomgeving groeide al snel uit tot hét centrale hulpmiddel voor alle medewerkers die afspraken voor coronavaccinaties inplanden. Waar het papieren en platte tekstdocument eerder zorgde voor verwarring en vertraging, bood de nieuwe oplossing:
- Directe toegang tot relevante informatie
Medewerkers hoefden niet langer door tientallen pagina’s te scrollen of zoeken naar het juiste fragment. Met een paar klikken stonden ze in het juiste scherm, op precies het juiste moment in het gesprek. - Consistente gesprekken
Door de gestructureerde flow en vaste formuleringen werd de informatie uniform overgebracht, ongeacht wie het gesprek voerde. Dat verhoogde de betrouwbaarheid en professionaliteit richting de burger. - Snellere afhandeling en kortere wachttijden
De gemiddelde gespreksduur daalde omdat medewerkers minder tijd kwijt waren aan het zoeken van informatie. - Iteratie en verfijning
Na de eerste MVP-versie werd op basis van feedback uit het team het design logischer en intuïtiever gemaakt. Buttons en navigatie werden herschikt, waardoor nieuwe medewerkers zonder training konden instappen.
Met deze interactieve aanpak veranderde het script van een log, onoverzichtelijk document naar een gebruiksvriendelijk hulpmiddel dat direct aansloot op de praktijk. Het resultaat was een soepelere werkdag voor medewerkers en een vlottere, consistente ervaring voor burgers.
Reflectie
Toen ik aan dit project begon, had ik nog nooit met Articulate 360 gewerkt. In korte tijd leerde ik niet alleen de tool beheersen, maar ontdekte ik ook hoe belangrijk het is om complexe informatie te vertalen naar een logische, visuele en gebruiksvriendelijke flow. Het bouwen van het script leerde me kritisch kijken naar de manier waarop medewerkers informatie vinden en gebruiken.
Als ik terugkijk, ben ik vooral trots op hoe snel ik van idee naar functionerend product ben gegaan. Tegelijkertijd zie ik dat er in toekomstige projecten nog kansen liggen voor nóg strakkere visuele consistentie en het testen van verschillende designvarianten met echte eindgebruikers.
Als ik terugkijk, ben ik vooral trots op hoe snel ik van idee naar functionerend product ben gegaan. Tegelijkertijd zie ik dat er in toekomstige projecten nog kansen liggen voor nóg strakkere visuele consistentie en het testen van verschillende designvarianten met echte eindgebruikers.
Alles op een rijtje
Het resultaat van dit project
- Eén interactief, onderhoudsvriendelijk script dat alle GGD-informatie bundelt in een logische flow.
- Medewerkers vinden sneller de juiste informatie, wat fouten en wachttijden vermindert.
- De opzet maakt toekomstige updates eenvoudig en consistent door te voeren.
Next up:

Interactieve activatie voor het Nationaal Holocaustmuseum
Nationaal HolocaustMuseum
UX-traject van onderzoek tot interactieconcept, met focus op ethiek, educatie en gedrag.
Bekijk case

Schaalbaar Design system voor 30+ webshops
Giftcards.Group
Van één codebase naar 30+ merken met tokenstructuur & consistente UI
Bekijk case